未来餐厅连锁外卖版【Wln.26A.Top】
店铺运营常见问题
退款订单相关问题
关于商品管理
设置商品建议流程
添加商品
商品列表
商品规格
商品加料
计量单位
商品导入
商品同步
关于堂食
订单管理
买单设置
堂食设置
桌位设置
快餐模式使用说明
关于用户
关于商户
商户管理
商户账户
提现设置
服务费率
关于装修
装修页-插件组件介绍
装修页-商家组件介绍
装修页-辅助组件介绍
装修页-基础组件介绍
页面DIY
关于财务
关于数据
关于设置
平台设置
订单设置
小票设置
短信设置
模版消息
帮助中心
账号管理
关于应用
瓜分红包
关于会员卡
关于会员储值
关于配送方式
饿了么对接教程
未来鸟引擎对接未来餐厅教程
1.如何对接和发布微信小程序
2.预览小程序时,显示数据不存在?
3.用户地址添加不上或定位不了解决方案
4.公众号菜单链接小程序格式
5.如何使用小程序直播插件
其他配置问题
推荐商品怎么设置?
商户单独的服务费率怎么设置
阿里云短信设置
微信模板消息配置
订单时间为什么是1970年?
服务商支付提示JSAPI缺少参数
服务商支付教程
百度语音合成配置教程
外卖下单页面支付按钮为什么点不动
公众号和小程序首页中如何添加和调用扫码点餐功能
配送相关设置
商家起送费及配送范围配置
未来配送对接教程
达达配置教程
点我达配置教程
顺丰同城送对接教程
UU跑腿对接教程
关于渠道
支付宝小程序
百度小程序配置教程
微信小程序
未来鸟:企业数字化转型奔腾的力量!
-
+
首页
微信小程序
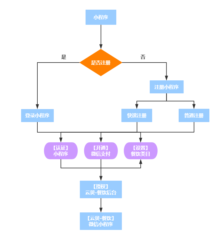
l 将小程序授权给未来鸟-餐饮,未来鸟-餐饮会自动帮助您生成店铺小程序,并提交给微信审核,省去各种麻烦折腾; l 无须复杂操作,不要研究代码包,即可快速拥有你的小程序; l 每次功能更新能够自动提交审核,省时省力。授权小程序【操作流程图】   【授权前请确认是否已完成以下操作】 l 已注册小程序 l 已开通微信支付 l 已在小程序后台的绑定了微信支付,点此可查询已有商户号「绑定」微信支付教程 (http://kf.qq.com/faq/140225MveaUz161230yqiIby.html) l 已在微信小程序后台设置了餐饮服务详情,并按要求上传了食品资格证书之类的资料如确认以上都已经操作完成,请进行以下操作: 第一步:打开后台,操作路径:未来鸟-餐饮后台->平台管理->添加平台  第二步:选择新建微信小程序  有两种授权方式授权:手动添加、授权添加(目前仅支持手动添加)  第三步:填写小程序信息  第四步:设置管理员,可手动选择已有用户,也可以新增加用户,小程序可期限,  第五步:填写版本号等信息,生成版本,就创建成功啦!  微信支付配置 第一步:进入未来鸟-餐饮小程序后台=>支付参数    第一步:进入未来鸟-餐饮小程序后台=>退款配置   地图key配置 第一步:在腾讯地图后台注册账号并申请地图key:https://lbs.qq.com/console/mykey.html?console=mykey 配置参数如下图: tip1.png 第二步:在小程序后台-开发-开发设置-服务器域名中,将apis.map.qq.com添加到合法域名中 tip2.png 以上微信小程序就配置完成啦!
未来鸟
2022年5月31日 09:33
转发
收藏文档
上一篇
下一篇
手机扫码
复制链接
手机扫一扫转发分享
复制链接
Markdown文件
Word文件
PDF文档
PDF文档(打印)
分享
链接
类型
密码
更新密码
有效期
AI