ABEESHOP超级商城【私有部署】
私有化部署
独立部署服务器要求
员工管理(独立部署)
服务商支付
独立版插件交易功能(限SAAS版)
应用更新和小程序的发布
私有化常见网维问题
无法提交订单
订单导出空白
提示数据库无法连接
安装swoole扩展报错
执行队列服务问题:
提示无法连接到数据库 failed to DB connection;
redis安全配置
忘记商城管理员账号和密码
超级商城私有化应用更新和前端发布教程
后台队列多次命令启动,但提示失败
更换对象储存后数据库操作
模板市场模板加载以后图片不显示?
未来鸟:企业数字化转型奔腾的力量!
-
+
首页
独立部署服务器要求
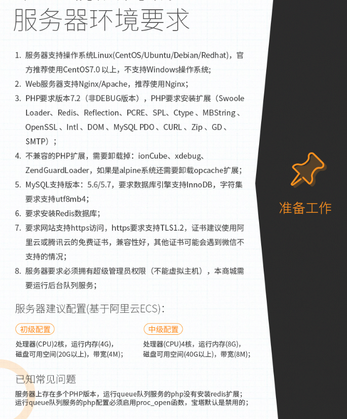
### 盗版风险提示!!  ### 服务器环境要求 
未来神鸟
2021年4月23日 18:36
转发
收藏文档
上一篇
下一篇
手机扫码
复制链接
手机扫一扫转发分享
复制链接
分享
链接
类型
密码
更新密码
有效期
Markdown文件
Word文件
PDF文档
PDF文档(打印)
AI